El 28 de febrero de 2020, las autoridades mexicanas reportaron la detección del primer caso de covid-19 en México. Sin embargo, para el 2 de octubre del mismo año la Secretaría de Salud reportaba 748 315 confirmados positivos, con un incremento respecto al día anterior de 4 775. Para esta fecha, el número de decesos en el mundo, según conocido reporte de la universidad de John Hopkins, había pasado del millón de personas, siendo un poco más de la mitad de ellas distribuidas, en orden de magnitud, entre EEUU, Brasil, India y México. El virus SARS-CoV-2, causante de covid-19 tomó al mundo por sorpresa cuando comenzó a afectar a la población de Wuhan, China, en noviembre de 2019. Sin embargo, para el día de hoy hemos aprendido mucho sobre la enfermedad. Por ejemplo, ahora sabemos sobre la efectividad de las máscaras para reducir la dispersión del virus, que el periodo de contagio comienza antes que el periodo de inicio de síntomas, e incluso que un porcentaje considerable de la población contagiada no mostrará síntomas mientras padezca la enfermedad. En el sentido del entendimiento de los datos, ahora hemos acumulado muchos registros que nos permiten estudiar cómo se comporta la enfermedad en un sentido estadístico. El propósito de este documento es describir una forma en la que el proceso de los datos acumulados puede servir para obtener un estimado del número efectivo de reproducción del covid-19 para México.

Ilustración: Oldemar González
El número efectivo de reproducción
Al inicio de la infección, cuando todos los miembros de la población son susceptibles, el número promedio de infecciones que una persona contagiada puede enfermar es llamado el número básico de reproducción, R0. Ahora, ya pasados meses del inicio de la infección, y con utilidad considerablemente más práctica, uno puede querer conocer el número efectivo de reproducción, Rt. Rt es el número esperado de casos positivos generado por una persona infectada en el estado actual que tiene la epidemia, cuando ya alguna parte de la población puede ser inmune. Un Rt mayor a uno indica que la infección está creciendo y efectivamente la población infectada se duplicará en un plazo relativamente breve. Por ejemplo, vamos a suponer una Rt=2, que inicialmente tenemos una persona infectada y, para simplificar, que tenemos un ciclo de infección diario. Bajo este lúdico ejercicio, esto se traduce en que en el primer ciclo la persona enferma contagia a dos personas; en el segundo, cada una de ellas contagia a otras dos, y así sucesivamente. En este ejercicio simplificado resulta que el número de infectados al día 10 serían 1 024 personas mientras que al día 20 serían 1 048 576. Una cosa diferente ocurre cuando Rt se mantiene abajo de uno. En ese caso, el número de infectados tiende a desaparecer con el tiempo. Es decir, en la presencia de una epidemia Rt puede ser una referencia muy útil que nos indica si las políticas públicas, su aplicación y el comportamiento social están resultando, o no, en la disminución de la enfermedad.
Figura 1. Número de infectados en México. Los reportes de la Secretaría de Salud actualizan los registros de confirmados positivos a covid-19 ocurridos en fechas pasadas. Los colores en las ilustraciones son escogidos azarosamente y sirven para indicar la extensión en días y el número de modificaciones que una actualización diaria de datos conlleva.
El registro de infectados
En México, el número oficial de infectados que se registran diariamente es responsabilidad de la Secretaría de Salud, a través del Sistema Nacional de Vigilancia Epidemiológica. Cada día, los sectores médicos del país, incluidos el IMSS, el ISSSTE, la Sedena, la Semar, Pemex, el sector privado y la propia Secretaría de Salud sumarizan en indicadores básicos el comportamiento de covid-19 en el país. Estos datos son agrupados y dados a conocer, inéditamente, de forma abierta a través de internet. Sin embargo, en la generalidad de los casos, el número de confirmados positivos para el día del reporte, llamémosle t, es cero. Es decir, la función efectiva del reporte es actualizar el número de confirmados positivos que han ocurrido en el pasado. Esto es un fenómeno natural. Para explicar esto considere lo siguiente. Supongamos que una persona comienza a sentirse mal. Después de unos días decide ir al servicio médico, en donde se decide aplicarle una prueba. Eventualmente, la prueba viaja al laboratorio donde después de unos días se traduce en un resultado, el cual viaja de regreso al punto de origen. Enseguida el resultado es registrado para su contabilización en el sistema de estadísticas sobre covid-19 del país. Este periodo de latencia puede ser considerablemente largo, fácilmente llegando al mes y en ocasiones mucho más (ver Figura 1). Aun cuando explicable, un problema de la situación descrita es que tendemos a ver los reportes de la situación de la pandemia como si estuvieran ocurriendo en el momento, cuando lo que están representando son eventos del pasado. Sin embargo, mediante este documento queremos expresar una propuesta sobre como los datos pasados pueden ser utilizadas para inferir como es que las cosas pueden estarse presentando en el presente, en algo que tiende a dársele el nombre de nowcasting.
La tasa compuesta de cambio
Si bien los datos para hoy aún requieren ser actualizados, hay muchos datos del pasado que tienen una alta posibilidad de haber sido concretados partiendo de la siguiente observación. Para un cierto día, t, el número de infectados después que hayan pasado un número grande de días, digamos D, es fijo aunque desconocido inicialmente (llamemos a esta cantidad ct(D)). Todo lo que conocemos es el reporte actualizado para el día t, después de que han transcurrido d días después de t, ct(d). La fórmula del interés compuesto nos indica cual será el número de contagiados que podemos observar al día siguiente, dada una tasa de incremento, mediante la fórmula
| ct(d+1) = ct(d) (1 + it(d)). |
(1) |
Uno podría resolver la ecuación de recurrencia en (1) para obtener el número esperado de confirmados positivos para ese día final D, dado un conocimiento inicial para un día de reporte d, solo si supiéramos la tasa de incremento compuesto, que es el resultado de las tasas de infección que se ha estado acumulando en ese intervalo, llamémosle It(d). La relación entre it(d)e It(d) tiene la forma de una multiplicatoria y puede ser consultada en un artículo más especializado.1 De forma interesante, la tasa de incremento compuesto, It(d), el número final de contagiados, ct(D)), y el número de contagiados d días después de la fecha de referencia ct(d), tienen la relación
| It(d) = (ct(D) – ct(d))/ct(d). |
(2) |
Nuestra propuesta consiste en considerar It(d) como una variable aleatoria cuya distribución de probabilidades puede ser estimada a partir del conjunto de secuencias que ya han alcanzado una madurez considerable en su comportamiento, manifestado en que el número de casos para ese día de referencia en nuevos reportes es prácticamente cero.
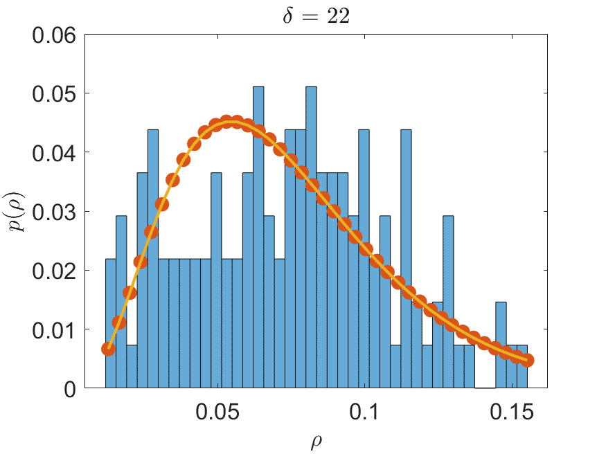
Figura 2. Comportamiento de las secuencias de número de infectados por día de reporte. En (a) mostramos un conjunto de secuencias de infectados para los cuales el reporte de casos nuevos es cercano a cero. En (b), (c) y (d) mostramos los histogramas de la tasa compuesta de cambio cuando solo ha habido 1, 6 o 22 días de actualizaciones. Sobrepuesto a estas curvas está una distribución Gamma.
Escenarios plausibles
Después de los meses transcurridos de la epidemia, hay muchas secuencias de reportes de infecciones que ya han alcanzado un nivel de estabilidad y consecuentemente son susceptibles de ser utilizadas como bases para la modelación. Considere como ilustración los ejemplos en la Figura 2. En ella se muestra la evolución de los reportes a lo largo del tiempo de diferentes días de referencia y la modelación correspondiente de la tasa compuesta de cambio. En la Figura 2(a) se muestra como con el paso de los días de reporte, las secuencias tienen a converger al número de infectados positivos ct(D). Estas secuencias pueden ser utilizadas para determinar la distribución de valores que tuvo que asumir la tasa compuesta de cambio It(d) para que el número de observaciones para un cierto día de actualización d terminara convergiendo. En nuestra aproximación hemos estudiado los casos en los que la distribución se aproxima mediante distribuciones parámetricas y no paramétrica. Empíricamente, el último caso cobra más importancia conforme pasan los días reportados y el número de confirmados positivos se concentra cada vez más en cero. La caracterización de las funciones de distribución de It(d) expresan de forma natural la incertidumbre que tenemos sobre su valor. Inicialmente, su rango es muy amplio, consecuencia de la poca información que disponemos y poco a poco va reduciendose su rango, pudiendo expresarse una mayor certeza sobre el resultado final de la cuenta de confirmados positivos para el día de referencia t.
Teniendo la modelación de la tasa de compuesta de cambio It(d) como una variable aleatoria cuya función de distribución de probabilidades hemos caracterizado, es posible ahora plantearse escenarios plausibles sobre el número de infectados para un día de referencia t. Para ello, generamos para un día de reporte, una serie de números aleatorios de acuerdo a la función de distribución de probabilidades de It(d) para cada uno de los días de la infección. Esto nos resulta en secuencias plausibles, bajo el modelo asumido. Enseguida alimentamos cada una de estas secuencias al modelo de Cori et al.,2 un modelo para el cálculo del número efectivo de reproducción Rt ampliamente conocido en la comunidad de modelación epidemiológica. Cada secuencia de confirmados positivos nos da un valor diferente de Rt. En nuestra aproximación, empleamos los estimados obtenidos para calcular su media y desviación estándar.
Figura 3. Número efectivo de reproducción Rt para covid-19 en México. Nuestro estimado de Rt para México para el 24 de septiembre es de 1.27 con una incertidumbre a una desviación estándar de 0.09.
Actualmente, ha quedado establecido que el periodo de incubación es mayor que el periodo latente del virus y por tanto hay un periodo de tiempo de contagio asintomático. Utilizando los valores reportados en la literatura, nuestros estimados son recorridos dos días hacia el pasado. En adición a ello, tomamos cinco días atrás, pues los resultados más cercanos a la fecha presente resultan muy inciertos y en nuestra experiencia su variabilidad causa confusión en su interpretación. En suma, los resultados que generamos corresponden a la situación de la epidemia prevaleciente hace siete días. Por ejemplo, en la Figura 3 mostramos el resultado del modelo para el 24 de septiembre del 2020, cuando el valor de Rt para covid-19 en México se estimaba en 1.27 con una incertidumbre de 0.09 a una desviación estándar.
Modelación
Una modelación es una abstracción de la realidad en donde se extraen variables y dinámicas que permiten, entre otras cosas, realizar inferencias. Este documento propone modelar el comportamiento complejo y conjunto de tiempos de reporte, pruebas, sistemas. Si bien la modelación tiene un comportamiento probabilístico y local, cambios drásticos en las variables del sistema pueden incidir en el resultado de la inferencia. Si bien, el modelo se va adaptando a nuevas observaciones, el tiempo de adaptación puede llegar a ser lento en comparación con cambios drásticos. Asimismo, hemos desarrollado el modelo en ánimo de servir ofreciendo una guía. Para facilitar la transparencia, la auscultación de resultados, y la mejora del modelo, hemos hecho público nuestro código para computadora. Más información sobre nuestro método para calcular Rt y un reporte diario sobre su comportamiento en México, por estados y metrópolis puede ser consultado en esta URL.
Joaquín Salas
Instituto Politécnico Nacional.
Agradecimientos
El método descrito en este documento fue sugerido por el Profesor Carlo Tomasi de la Universidad de Duke. Gracias a la Secretaría de Salud por poner disponibles los datos en los que se basa este análisis. Igualmente, gracias a la Sectei-CDMX por la coordinación de los foros en los que se ha recibido retroalimentación sobre el método presentado.
1 Joaquín Salas, “Improving the Estimation of the covid-19 Basic Reproduction Number using Nowcasting”, arXiv:2007.09800, 2020.
2 Anne Cori, Neil M. Ferguson, Christophe Fraser y Simon Cauchemez, “A new framework and software to estimate time-varying reproduction numbers during epidemics”, American journal of epidemiology, 178, 9, 1505-1512, 2013.







Felicidades, muy interesante trabajo!